STRATEGIA LATTE: AVANTI TUTTA!


lunedì 19 novembre 2018
Agrifood FVG
Con l’incontro di Lunedi prossimo rivolto agli imprenditori agricoli della filiera zootecnica impegnati nella produzione di latte in Regione Friuli Venezia Giulia si giungerà al primo giro di boa dello sviluppo della consultazione territoriale per lo sviluppo di una strategia di rilancio.

L’incarico che Agrifood FVG ha ricevuto dall’Assessore Zannier entra sempre più nel vivo.

Le consultazioni puntuali di varie realtà dalle più piccole alle più grandi lungo l’intera filiera ha portato a proporre ai diversi gruppi di lavoro alcune idee su cui riflettere. Contemporaneamente ciascun partecipante ha potuto esporre le proprie proposte e fare il punto sulle proprie prospettive.
Un focus è stato proposto ai ragazzi degli istituti agrari in occasione dell’evento svoltosi a Gemona ed un altro focus verrà proposto ai tecnici che parteciperanno all’evento in Villa Manin di domani sera. A questi è stata offerta la possibilità di esprimere delle opinioni in base ad un sondaggio i cui risultati integreranno la strategia.
La prossima settimana i partecipanti iscritti ai gruppi di lavoro riceveranno la documentazione elaborata durante la prima sessione e potranno integrare le proposte di strategia con un proprio contributo scritto.
Quanti parteciperanno attivamente al percorso inviando materiale e integrazioni nei modi previsti verranno poi invitati a partecipare alla sessione di lavoro conclusiva dei diversi gruppi che si terrà nella prima settimana di Dicembre. In questo incontro ciascun gruppo dovrà distillare e concordare un documento di sintesi con le proprie priorità a breve, medio e lungo termine.
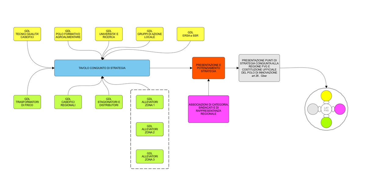
Gli elaborati e tutti i materiali prodotti dai diversi gruppi saranno poi portati a sintesi in occasione di un tavolo congiunto di strategia che si terrà prima della pausa natalizia ove saranno presenti i rappresentanti dei diversi gruppi di lavoro.

Questa sarà la strategia, probabilmente costituita da un insieme di interventi coordinati su obbiettivi comuni, che il territorio condividerà con la Regione e che si impegnerà non solo ad aggiornare continuamente ma anche a perseguire congiuntamente.


Per iscriversi agli incontri: https://goo.gl/forms/68exxCaYCFDDzjb33




 
News
Tre giorni di eventi sull’innovazione agroalimentare a Fieragricola Verona
Read more
Eventi
COLTIVARE IL FUTURO DELL’AGRICOLTURA IN FVG NEL 2026
Read more